
老板上场,京东的流量又回来了。


刘强东AI数字人直播带货首秀
近日,京东创始人刘强东以“采销东哥AI数字人”的形式亮相京东家电家居、京东超市采销直播间,正式开启直播带货。

图源:京东超市采销直播间大老板“亲自”下场直播,一开始就颇具话题性,吸引了不少观众。京东超市披露的数据显示,采销东哥AI数字人上播30分钟,直播间观看人数破千万;仅40分钟内,直播间观看人数超过1300万,创造京东超市采销直播间开播以来,观看人数的最高峰;近1小时观看量超2000万,直播时段用户平均停留时长达到日常均值的5.6倍。在40分钟内,直播间整体订单量破10万。
据了解,直播期间,采销东哥AI数字人讲解了13款商品,整体订单量环比上周日均增长7.6倍;京东超市“百亿农补”货品,开播半小时成交额环比上周日均增长5.7倍。
当然了,市场对刘强东AI数字人的带货能力也十分好奇。4月17日,京东公布刘强东AI数字人首场直播成绩,不到1小时,直播间观看量超2000万,整场直播累计成交额超5000万元。
图源:京东黑板报公众号
京东表示,未来,“采销东哥AI数字人”将陆续加入京东各品类采销直播间,为消费者带来更多低价好物与福利。值得一提的是,市场对刘强东数字人直播有着不同的看法。
有人表示赞同,认为数字人可以24小时不间断地进行直播,不需要休息和请假,这极大地提高了直播的覆盖率和观众接触时间。还有人指出刘强东数字人直播存在的不足,认为其表达略显生硬。仁者见仁,智者见智。无论如何,刘强东数字人的首场直播的表现还是不错的。此外,刘强东数字人直播火爆,我们可以感知,京东直播正在崛起,一改过去不温不火的状态。
过去一年,京东直播明显加快了布局的脚步。去年618,京东直播找来了罗永浩,实现了单场1.5亿GMV的突破。去年双11,京东采销直播间也突然爆火,成为京东直播的意外之喜。去年双11,京东采销直播的总观看人数突破3.8亿人次。
当然了,京东直播仍然面临挑战。其中最明显的就是,京东尚未孵化出一个属于自己平台生态的超级主播。在抖音,疯狂小杨哥和董宇辉已经成为超级主播;快手的辛巴;淘宝的李佳琦;如今,小红书也拥有了董洁、章小蕙等出圈的主播。这就意味着,京东直播在声量、热度、传播广度等方面受到限制。 京东加大内容布局
京东加大内容布局
刘强东数字人直播,是为了进一步预热京东的内容生态和短视频创作,实质上是京东加强内容化布局的一种表现。
最新发布的《中国网络视听发展研究报告(2024)》显示,71.2% 的受访用户因为看短视频和直播进行网上购物,超 40% 的互联网用户认为短视频和直播是他们的主要消费渠道。
优质内容对消费的重要性不言而喻,做内容,抢占用户注意力已经成为一件不得不做的事。
此前,有市场消息称,京东零售集团定下了2024年三大必赢之战,分别是内容生态、开放生态、即时零售。内容生态首次被提出,指的是直播、短视频、图文等京东站内板块。
在内容化建设上,京东是认真的。今年4月,京东宣布将投入十亿现金和十亿流量作为奖励,吸引更多原创作者和优质内容机构入驻。据了解,京东正积极筹备头部达人的孵化,计划在年底选出百大达人。
事实上,内容生态已经成为各大平台争抢增量市场的重要途径。今年3月,淘宝宣布将新增百亿现金、千亿流量,在内容电商加大投入。淘宝今年的增长目标为,用户规模及月成交破百万主播实现100%的同比增长,GMV实现80%的增长。淘天集团内容电商事业部总经理程道放在盛典上表示:“2024年淘宝的内容和电商,将从加法变为乘法,释放新一轮内容电商红利。”
不过,需要指出的是,京东在内容化上同样存在短板。过去,京东在内容化建设上的支持力度不够,横向对比来看,京东的布局相对晚了,在用户心智、主播达人资源等方面面临考验。反观竞争对手,抖音、快手等短视频平台在内容领域拥有天然的优势,并且已经占据了大部分的用户心智。淘宝在2018年就上线了短视频功能,并加快了内容种草的布局。
不过,尝试是故事的开始,如今京东在内容化的野心已经暴露无遗,接下来会有怎样的成果,让我们拭目以待。
 京东变革仍在继续
京东变革仍在继续
2022年年底,刘强东全面回归,自此京东便开始了大刀阔斧的改革,动作不断。2023年,京东在组织结构、人事、战略等方面都作出了调整,这一年,京东变革的成效如何?
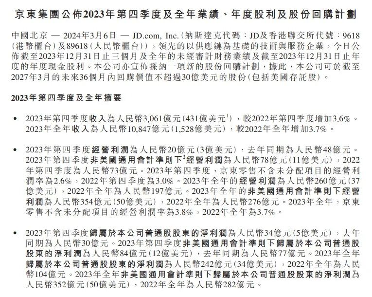
先来看看财报数据,今年3月,京东集团公布了2023年四季度及全年业绩。2023年,京东全年收入10847亿人民币,同比增长3.7%;全年归属于公司普通股股东的净利润为242亿人民币,同比增长132.8%。
 京东财报 图源:京东集团公告
京东财报 图源:京东集团公告
对于这份财报,京东集团CEO许冉提到,“去年一整年,京东始终加快推进平台生态和低价心智的建设,目前整体表现符合预期。”
由此看来,京东改革的动作正在发挥成效,但距离成功还有一段距离。事实上,京东仍面临不少挑战。去年11月,拼多多美股市值一度超越阿里巴巴,不少人认为电商行业迎来了历史性时刻。拼多多与阿里巴巴较量之余,我们可以看到,京东在资本市场的表现并不是那么乐观。
12月,刘强东发声,“出现这么多问题,当然都是我管理不善,我非常自责,但是无论如何,我不会躺平,也希望兄弟们不会躺平。”刘强东还强调,京东必须改变,否则没有出路。
过去已成既定,抓住未来,走好下一步才是最要紧的。2024年,京东正摩拳擦掌,寻求突破。
前不久,刘强东发布全员信,宣布京东企业文化升级,使命升级为,技术为本,让生活更美好。核心价值观升级为,客户为先、创新、拼搏、担当、感恩、诚信。其中,刘强东强调面向新的梦想与未来,相信技术终究会改变一切。
像上文提到的刘强东数字人,背后就依托于AI技术。技术为本,京东十分重视AI领域的发展。去年7月,京东正式推出京东言犀大模型。今年4月,京麦商家中心发布公告称,京东对发品环节中的AI算法能力进行升级,并优化了交互界面,推出了图片智能发品功能。
如今,消费者更加理性自主,对商品价格和服务都提出了更高的要求。京东不断升级服务,力图为用户带来更好的服务体验。
去年年底,京东宣布支持“仅退款”服务。今年2月,京东自营宣布推出“免费上门退换”服务。在物流配送上,京东卷到了“送货上门”。4月,京麦商家中心发布公告称,鼓励商家自主开通送货上门服务,自2024年4月9日起逐步开放,预计2024年4月28日全部覆盖。
可以看到,京东不断提升用户体验,将其作为新的竞争突破口。
前不久,阿里巴巴联合创始人、董事局主席蔡崇信接受采访,反思阿里落后的原因,是因为忘记了真正的客户是谁,“我们的客户是使用我们的应用程序购物的用户,我们没有给他们最好的体验。”可以看到,2024,用户体验将成为市场竞争的关键。
总的来说,竞争还在继续。电商市场风云变幻,充满了不确定性和变数,唯有抓住用户,不断打造差异化竞争优势的玩家,才能在行业站稳脚跟。
扫码加入电商社群,认识更多人脉

商务合作请联系微信/电话:18565716396

点右下角在看,下次可以优先收到我的文章 ↓